회원
회원 회원을 가입하고 조회할 수 있다.
회원은 일반과 VIP 두 가지 등급이 있다.
회원 데이터는 자체 DB를 구축할 수 있고, 외부 시스템과 연동할 수 있다. (미확정)
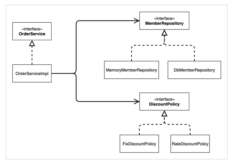
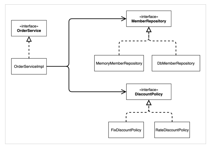
=> MemberRepository 인터페이스를 만들어서 처리한다.
주문과 할인 정책
주문과 할인 정책 회원은 상품을 주문할 수 있다.
회원 등급에 따라 할인 정책을 적용할 수 있다.
할인 정책은 모든 VIP는 1000원을 할인해주는 고정 금액 할인을 적용해달라. (나중에 변경 될 수 있 다.)
할인 정책은 변경 가능성이 높다. 회사의 기본 할인 정책을 아직 정하지 못했고, 오픈 직전까지 고민을 미루고 싶다. 최악의 경우 할인을 적용하지 않을 수 도 있다. (미확정)
=> 할인 정책 인터페이스

구현체가 1개밖에 없는 경우 ~Impl이라고 관례적으로 개발한다.
주문과 할인 도메인 설계
주문과 할인 정책 회원은 상품을 주문할 수 있다.
회원 등급에 따라 할인 정책을 적용할 수 있다.
할인 정책은 모든 VIP는 1000원을 할인해주는 고정 금액 할인을 적용해달라.
(나중에 변경 될 수 있 다.) 할인 정책은 변경 가능성이 높다.
회사의 기본 할인 정책을 아직 정하지 못했고, 오픈 직전까지 고민을 미루고 싶다. 최악의 경우 할인을 적용하지 않을 수 도 있다. (미확정)

1. 주문 생성: 클라이언트는 주문 서비스에 주문 생성을 요청한다.
2. 회원 조회: 할인을 위해서는 회원 등급이 필요하다. 그래서 주문 서비스는 회원 저장소에서 회원을 조회 한다.
3. 할인 적용: 주문 서비스는 회원 등급에 따른 할인 여부를 할인 정책에 위임한다.
4. 주문 결과 반환: 주문 서비스는 할인 결과를 포함한 주문 결과를 반환한다.

주문 도메인 클레스 다이어그램


주문 도메인 객체 다이어그램2

메모리 DB를 바꾸거나 할인 정책을 달리해도 역할들의 협력 관계를 그대로 사용할 수 있다.
'프로그래밍 > Spring' 카테고리의 다른 글
| [Spring] 스프링 컨테이너와 스프링 빈 (0) | 2023.07.14 |
|---|---|
| [Spring] 스프링 핵심 원리 이해2 - 객체 지향 원리 적용 (0) | 2023.07.14 |
| [Spring] 객체 지향 설계와 스프링 (0) | 2023.07.12 |
| [Spring] 좋은 객체 지향의 5가지 원칙(SOLID) (0) | 2023.07.12 |
| [Spring] 좋은 객체 지향 프로그래밍이란? (0) | 2023.07.12 |
댓글